Electrical Wiring Diagrams Light Switch

Electrical wiring diagrams for light switches are essential tools for anyone looking to install or repair lighting in their home. These diagrams provide a visual representation of how the wiring should be connected, making it easier to understand the electrical connections and ensure a safe installation.

Whether you are a DIY enthusiast or a professional electrician, having access to accurate wiring diagrams can save you time and prevent costly mistakes. By following the diagram, you can easily identify the wires that need to be connected to the light switch and ensure that the circuit is properly grounded.

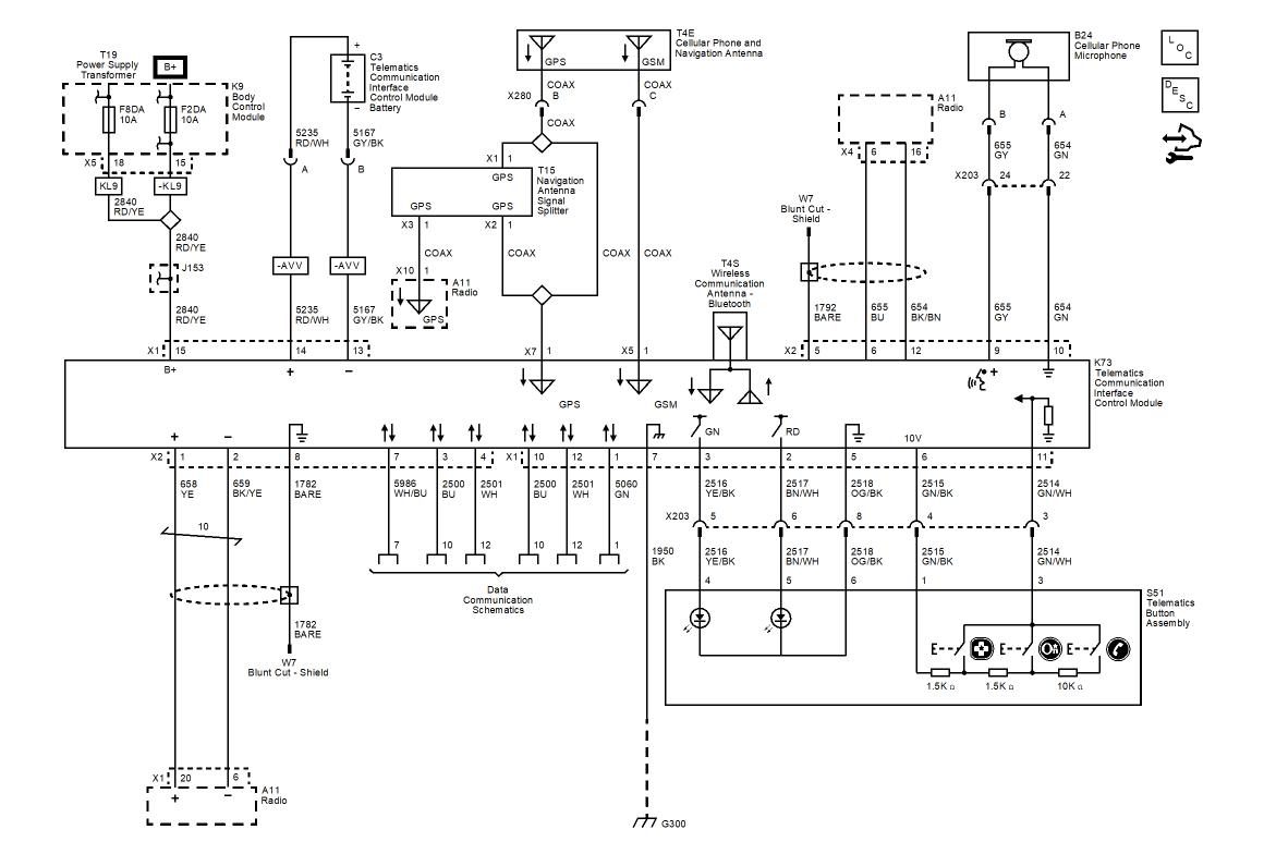
Opel Meriva B 2016 Electrical Wiring DiagramsOpel Meriva B 2016 Electrical Wiring Diagrams (autoepcservice.com)

One common type of wiring diagram for a light switch is the single-pole switch diagram. This diagram shows how a single switch controls a light fixture, with a hot wire bringing power to the switch and a neutral wire returning power to the fixture. By following the diagram, you can easily connect the wires and test the switch to ensure it is working correctly.

For more complex lighting setups, such as three-way switches or dimmer switches, there are specific wiring diagrams that show how multiple switches control a single light fixture. These diagrams can be more intricate, but they provide a clear guide on how to wire the switches together and ensure proper functionality.

When working with electrical wiring, it is important to follow safety guidelines and ensure that the power is turned off before making any connections. Always consult a professional electrician if you are unsure about any aspect of the wiring process, as incorrect wiring can lead to electrical hazards and potential fires.

In conclusion, electrical wiring diagrams for light switches are valuable tools that can help you install or repair lighting fixtures safely and efficiently. By following the diagrams and adhering to safety precautions, you can ensure that your electrical work is done correctly and meets all necessary regulations. Remember to always double-check your connections and test the switches before completing the installation to guarantee a successful and safe outcome.


Download and Print Electrical Wiring Diagrams Light Switch Listed below

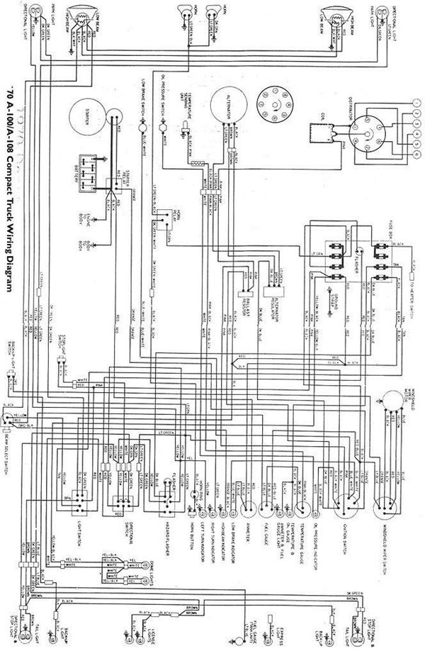
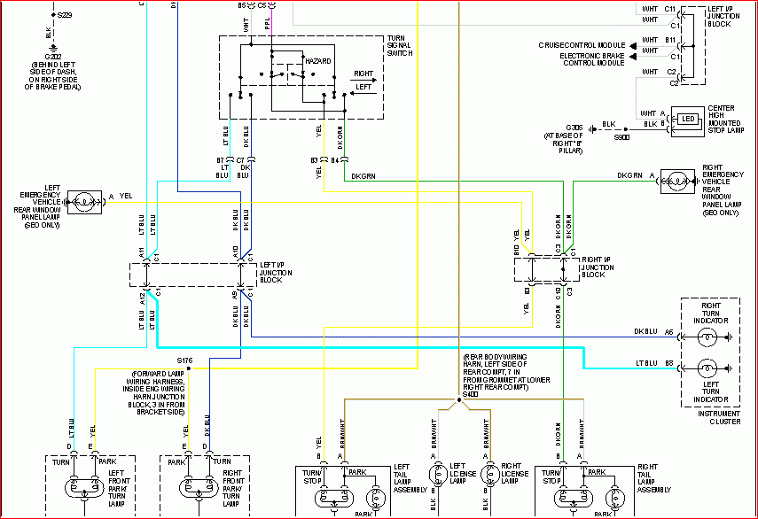
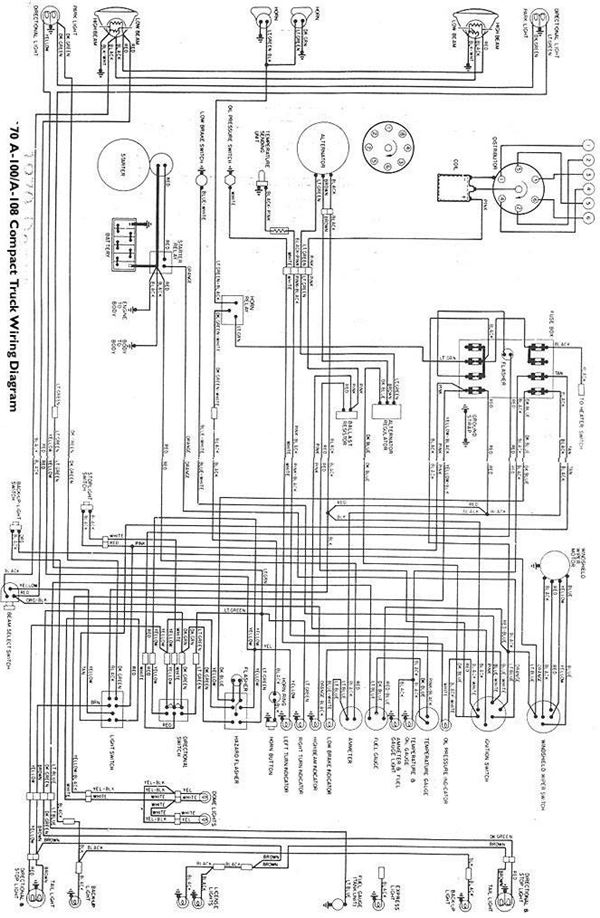
 DIAGRAM 62 Impala Wiring Diagrams Light Switch MYDIAGRAM ONLINEDIAGRAM 62 Impala Wiring Diagrams Light Switch MYDIAGRAM ONLINE (mydiagram.online)

12 Volt Toggle Switch Wiring Diagrams12 Volt Toggle Switch Wiring Diagrams (www.tankbig.com)

Dodge Truck Wiring Diagrams Light Switch Wiring DiagramDodge Truck Wiring Diagrams Light Switch Wiring Diagram (stewart-switch.com)

Light Switch Wiring Diagrams ArtofitLight Switch Wiring Diagrams Artofit (www.artofit.org)

Electrical Wiring Diagrams Light SwitchElectrical Wiring Diagrams Light Switch (circuitdiagramtewed.z21.web.core.windows…)

Electrical Wiring Diagrams Light Switch

Mastering Electrical Wiring Diagrams Light Switch is more than just a basic requirement — it’s a valuable asset that can greatly boost the quality, security, and performance of any electrical project. Whether you’re a DIY enthusiast handling basic setups or a qualified technician dealing with large-scale systems, the ability to read and interpret wiring diagrams effectively can save you time, reduce issues, and improve overall results.

The Electrical Wiring Diagrams Light Switch act as a standard guide in the world of electricity. They clarify complex circuits, offer guidance during troubleshooting, and help guarantee that every connection is made with purpose and precision. As electrical technology advances, having a solid understanding of these diagrams keeps you ahead of the curve and ready to handle future challenges.

Remember, no matter your experience level, regular practice is key. Take the time to explore real-world examples, follow industry standards, and don’t hesitate to ask questions when needed.

Thank you for taking the time to read this article Electrical Wiring Diagrams Light Switch. We hope it helped you gain a deeper understanding of wiring diagrams and their role. Be sure to browse our other resources to continue learning more in electrical systems and beyond.